1. UML 2.0 표준의 구성
| 영 역 | 내 용 |
| 다이어그램 호환 (Diagram Interchange) 영역 |
-CASE 도구 벤더들 간의 모델 호환 지원 |
| OCL (Object Constraint Language) 영역 |
-모델 요소에서 제어와 제약을 위한 규약 정의 -특정 도메인에 대한 제한을 명시화하기 위해 사용 |
| 하부 구조 (Infrastructure) |
-MOF, UML, CWM(Common Warehouse Metamodel)과 같은 메타모델을 정의하는데 활용될 수 있는 메타언어 규약 -프로파일을 사용하여 UML을 커스터마이징 가능 -메타모델 간 상호 호환 지원 |
| 상부 구조 (Superstructure) |
-메타 모델을 사용하여 사용자 정의 모델의 구조와 행위를 정의 1) 구조형 다이어그램 Class, Component, Composite, Structure, Deployment, Package, Object 2) 행위형 다이어그램 Activity, Use Case, Sequence, Communication, Timing, Interaction Overview, Stat-Machine |
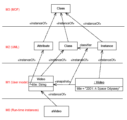
2. 4계층의 개념도 및 구성요소
가. 4계층의 개념도

나. 4계층의 구성요소
| 계 층 | 설 명 |
| M3 (Meta-Meta Model) |
-MOF (Meta Object Facility)는 M2 수준에 속한 메타모델을 정의하는 메타 메타모델 |
| M2 (Meta Model) |
-UML 기반의 설계를 가능케 하는 어트리뷰트, 클래스, 인스턴스 등과 같은 모델 요소를 정의하는 메타 모델 |
| M1 (User Model) |
-시스템 분석가나 설계자들이 일반적인 모델링 케이스 도구를 통해 설계한 사용자 모델 |
| M0 (Run-Time Instance) |
-모델이 만들어낸 코드 |
'나의 서재 > 22. 소프트웨어 공학 기본원리' 카테고리의 다른 글
| 9. 설계 개요 (0) | 2021.12.05 |
|---|---|
| 8. 객체지향 분석 방법 (0) | 2021.12.05 |
| 7.4 UML (Unified Modeling Language) (0) | 2021.12.04 |
| 7.3. 모델링 (0) | 2021.12.04 |
| 7.2 다형성 (polymorphism) (0) | 2021.12.04 |
댓글